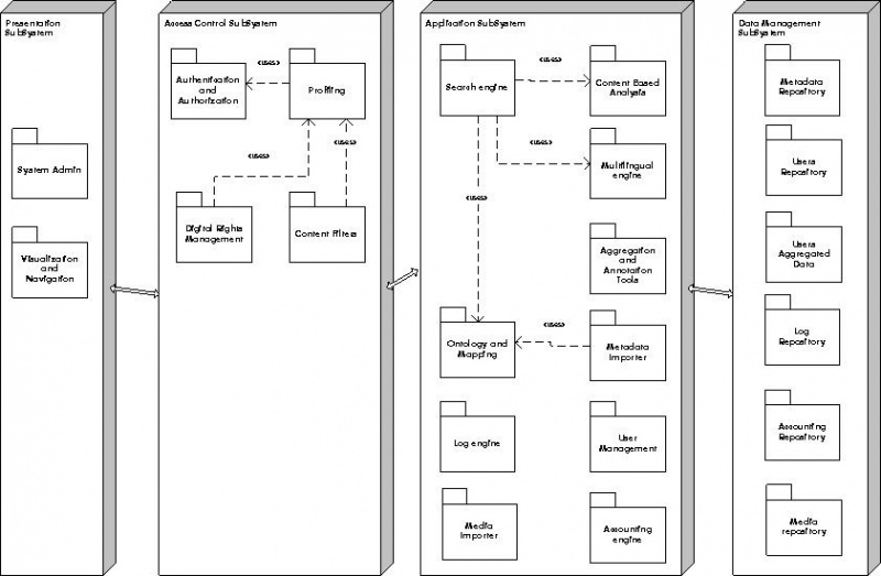
File:D51 echasearchitecture highlevel.jpg
From EChase
Size of this preview: 800 × 523 pixels. Other resolution: 320 × 209 pixels.
Original file (841 × 550 pixels, file size: 93 KB, MIME type: image/jpeg)
File history
Click on a date/time to view the file as it appeared at that time.
| Date/Time | Thumbnail | Dimensions | User | Comment | |
|---|---|---|---|---|---|
| current | 14:52, 21 June 2006 | 841 × 550 (93 KB) | Franco.barbuto (Talk | contribs) |
- You cannot overwrite this file.
File usage
The following 2 pages link to this file: